Close
Home 1
About
TCV’S MISSION
Historical Background
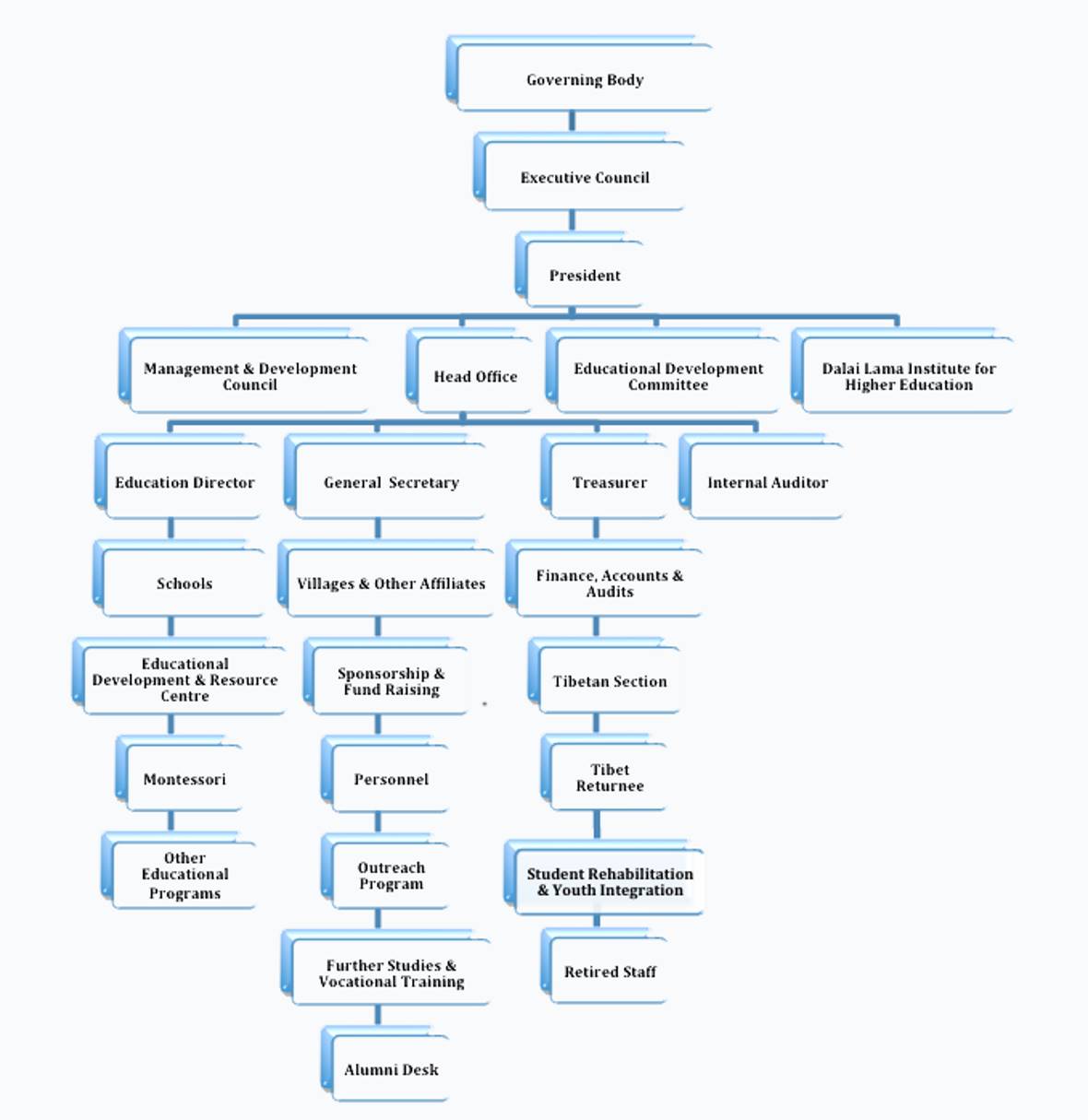
Organisational Structure
Adoption Policy
Schools And Programs
Childrens School
Residential Schools
Day School
Higher Education
Further Studies
Dalai Lama Institute
Vocational Training
Youth Hostel
Outreach Programme
News
Specific Projects
Contact
Alumni
Alumni Connect Social Media Platform
Events
Can we help you.
Distinguished Alumni
Alumni News
FAQ
Admission
Admission Policy
Admission Form
Admission Form for Class XI
Donate
Become a Memeber
Home 1
About
TCV’S MISSION
Historical Background
Organisational Structure
Adoption Policy
Schools And Programs
Childrens School
Residential Schools
Day School
Higher Education
Further Studies
Dalai Lama Institute
Vocational Training
Youth Hostel
Outreach Programme
News
Specific Projects
Contact
Alumni
Alumni Connect Social Media Platform
Events
Can we help you.
Distinguished Alumni
Alumni News
Organisational Structure
ThemeREX
© 2026 All Rights Reserved.